風險與風險管理概述
一、風險的概念(★)
我國國務院國有資產監督管理委員會發布《中央企業全面風險管理指引》,將企業風險定義為“未來的不確定性對企業實現其經營目標的影響”。理解這個定義需要從以下幾個方面把握:
(一)企業風險與企業戰略相關
(二)風險是一系列可能發生的結果,不能簡單理解為最有可能的結果
(三)風險既具有客觀性,又具有主觀性
(四)風險總是與機遇并存
二、企業面對的風險種類(★★★)
企業面對的主要風險分為兩大類:外部風險和內部風險。
外部風險主要包括政治風險、法律與合規風險、社會文化風險、技術風險、市場風險;內部風險主要包括戰略風險、運營風險、財務風險。
(一)外部風險
1.政治風險
政治風險是指完全或部分由政府官員行使權力和政府組織的行為而產生的不確定性。

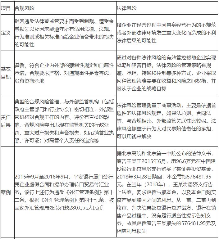
2.法律風險與合規風險


3.社會文化風險
(1)定義:文化風險是指文化這一不確定性因素給企業經營活動帶來的影響。
(2)類別:從文化風險成因來看,文化風險存在并作用于企業經營的更深領域,主要有以下方面:
①跨國經營活動引發的文化風險;
②企業并購活動引發的文化風險;
③組織內部因素引發的文化風險。
4.技術風險
(1)定義:從技術風險范圍考察,技術風險的定義有廣義和狹義之分。

(2)類別:從技術活動過程所處的不同階段考察,技術風險可以劃分為技術設計風險、技術研發風險和技術應用風險。

5.市場風險
(1)定義:市場風險可以分為利率風險、匯率風險、股票價格風險和商品價格風險,這些市場因素可能對企業正常經營活動產生直接影響,也可能是通過潛在進入者、競爭者、替代品的競爭、供應商或者消費者對企業正常經營活動產生間接影響。也就是說,企業經營活動能否盈利是影響企業能否持續成長、永續經營的重要因素。能源、原材料、零配件等物資供應的充足性、穩定性和價格的變化影響企業的成本費用,而產品或服務的價格及供需變化會影響企業的營業收入,潛在進入者、競爭者、與替代品的競爭也會間接影響企業的營業收入,這些因素最終都會影響企業的利潤。
(2)依據《中央企業全面風險管理指引》,市場風險至少要考慮以下幾個方面:
①產品或服務的價格及供需變化帶來的風險;
②能源、原材料、配件等物資供應的充足性、穩定性和價格的變化帶來的風險;
③主要客戶、主要供應商的信用風險;
④稅收政策和利率、匯率、股票價格指數的變化帶來的風險;
⑤潛在進入者、競爭者、與替代品的競爭帶來的風險。
(二)內部風險
1.戰略風險
(1)定義:戰略風險是指企業在戰略管理過程中,由于內外部環境的復雜性和變動性以及主體對環境的認知能力和適應能力的有限性,而導致企業整體性損失和戰略目標無法實現的可能性及損失。
(2)我國《企業內部控制應用指引第2號——發展戰略》從企業制定與實施發展戰略角度闡明企業戰略風險具體體現在以下3個方面:
①缺乏明確的發展戰略或發展戰略實施不到位,可能導致企業盲目發展,難以形成競爭優勢,喪失發展機遇和動力。
②發展戰略過于激進,脫離企業實際能力或偏離主業,可能導致企業過度擴張,甚至經營失敗。
③發展戰略因主觀原因頻繁變動,可能導致資源浪費,甚至危及企業的生存和持續發展。
2.運營風險
(1)定義:運營風險是指企業在運營過程中,由于內外部環境的復雜性和變動性以及主體對環境的認知能力和適應能力的有限性,而導致的運營失敗或使運營活動達不到預期目標的可能性及損失。
(2)依據《中央企業全面風險管理指引》,運營風險至少要考慮以下幾個方面:
①企業產品結構、新產品研發方面可能引發的風險。
②企業新市場開發,市場營銷策略(包括產品或服務定價與銷售渠道,市場營銷環境狀況等)方面可能引發的風險。
③企業組織效能、管理現狀、企業文化,高、中層管理人員和重要業務流程中專業人員的知識結構、專業經驗等方面可能引發的風險。
④期貨等衍生產品業務發生失誤帶來的風險。
⑤質量、安全、環保、信息安全等管理發生失誤導致的風險。
⑥因企業內、外部人員的道德風險或業務控制系統失靈導致的風險。
⑦給企業造成損失的自然災害等風險。
⑧企業現有業務流程和信息系統操作運行情況的監管、運行評價及持續改進能力方面引發的風險。
(3)從內部控制角度展開的幾個主要運營風險:




3.財務風險
(1)定義:財務風險是指企業在生產經營過程中,由于內外部環境的各種難以預料或無法控制的不確定性因素的作用,使企業在一定時期內所獲取的財務收益與預期收益發生偏差的可能性。例如,聯想不僅以現金和承擔債務的方式向IBM支付了17.5億美元,還讓IBM獲得聯想高達19%的股份。聯想在今后的幾年需要向國際奧委會提供6000萬美元到8000萬美元的直接贊助。但是要想取得良好的效果,按照通行的算法,還需要至少3~5倍于贊助金額的資金用于公關、市場推廣、市場促銷等活動。這樣,聯想在該計劃上的資金投入就在3億美元以上,而這是聯想目前手中所掌握的全部資金。聯想去年的收益為10億元人民幣。計算下來聯想要把兩年多的純利拋向這一昂貴的項目。而隨著個人電腦市場競爭的白熱化,聯想能否在今后幾年中獲取足夠的利潤以支撐這一計劃,也就是說聯想有沒有足夠的實力玩好這一富人游戲,其面臨很高的資金鏈風險。
(2)從內部控制角度展開的幾個主要財務風險:

三、風險管理的概念(★★)
(一)風險偏好與風險承受度
風險偏好,也稱風險態度,是指組織或個人對風險所采取的態度,或者說是對重要的不確定性認知所選擇的回應方式。
風險承受度,也稱風險容忍度,是指組織或個人能夠承擔的風險限度,泛指對各方面風險的承受能力和水平。
風險偏好和風險承受度概念的提出基于企業風險管理理念的變化。傳統風險管理理念認為風險只是災難,被動地將風險管理作為成本中心;而全面風險管理的理念認為風險具有二重性,風險總是與機遇并存。企業風險管理要在機遇和風險中尋求平衡點,以實現企業價值最大化的目標。
(二)全面風險管理的特征
1.戰略性。盡管風險管理滲透企業各項活動中,存在于企業管理者對企業的日常管理當中,但它主要運用于企業戰略管理層面。
2.全員化。企業全面風險管理是一個由企業治理層、管理層和所有員工參與、旨在把風險控制在風險容量以內,增進企業價值的過程。
3.專業性。要求風險管理的專業人才實施專業化管理。
4.二重性。風險預示著機會,化風險為增進企業創造價值的機會。全面風險管理既要管理純粹的風險,也要管理機會風險。
5.系統性。全面風險管理必須擁有一套系統的、規范的方法。風險管理的新舊理念對比

| 科目 | 班型介紹 | 價格 | 購買![]() |
|---|---|---|---|
| 《會計》 | 精講班:視頻課程(教材精講班+習題解析班+沖刺串講班)、講義資料、模考題庫、押題密卷 | 350 |
購買
|
| 《經濟法》 | 精講班:視頻課程(教材精講班+習題解析班+沖刺串講班)、講義資料、模考題庫、押題密卷 | 350 |
購買
|
| 《稅法》 | 精講班:視頻課程(教材精講班+習題解析班+沖刺串講班)、講義資料、模考題庫、押題密卷 | 350 |
購買
|
| 《審計》 | 精講班:視頻課程(教材精講班+習題解析班+沖刺串講班)、講義資料、模考題庫、押題密卷 | 350 |
購買
|
| 《財務成本管理》 | 精講班:視頻課程(教材精講班+習題解析班+沖刺串講班)、講義資料、模考題庫、押題密卷 | 350 |
購買
|
| 《公司戰略與風險管理》 | 精講班:視頻課程(教材精講班+習題解析班+沖刺串講班)、講義資料、模考題庫、押題密卷 | 350 |
購買
|
| 2門 | 精講班:視頻課程(教材精講班+習題解析班+沖刺串講班)、講義資料、模考題庫、押題密卷 | 650 |
購買
|
| 6門全套 | 精講班:視頻課程(教材精講班+習題解析班+沖刺串講班)、講義資料、模考題庫、押題密卷 | 1500 |
購買
|
| 科目 | 班型介紹 | 價格 | 購買![]() |
|---|---|---|---|
| 《會計》 | 通關班:視頻課程、教材、講義資料、模考題庫、VIP會員+當前不過,下期免費 | 650 |
購買
|
| 《經濟法》 | 通關班:視頻課程、教材、講義資料、模考題庫、VIP會員+當前不過,下期免費 | 650 |
購買
|
| 《稅法》 | 通關班:視頻課程、教材、講義資料、模考題庫、VIP會員+當前不過,下期免費 | 650 |
購買
|
| 《審計》 | 通關班:視頻課程、教材、講義資料、模考題庫、VIP會員+當前不過,下期免費 | 650 |
購買
|
| 《財務成本管理》 | 通關班:視頻課程、教材、講義資料、模考題庫、VIP會員+當前不過,下期免費 | 650 |
購買
|
| 《公司戰略與風險管理》 | 通關班:視頻課程、教材、講義資料、模考題庫、VIP會員+當前不過,下期免費 | 650 |
購買
|
| 2門 | 通關班:視頻課程、教材、講義資料、模考題庫、VIP會員+當前不過,下期免費 | 1200 |
購買
|
| 6門全套 | 通關班:視頻課程、教材、講義資料、模考題庫、VIP會員+當前不過,下期免費 | 2600 |
購買
|
| 科目 | 班型介紹 | 價格 | 購買![]() |
|---|---|---|---|
| 《會計》 | 協議班:(基礎學習班 + 習題精講班 + 沖刺串講班 + 模擬考試題庫 + 答疑精華班 + 應試技巧班 + 語音串講班,贈送vip會員,并且免費贈送最新的考試輔導資料) | 900 |
購買
|
| 《經濟法》 | 協議班:(基礎學習班 + 習題精講班 + 沖刺串講班 + 模擬考試題庫 + 答疑精華班 + 應試技巧班 + 語音串講班,贈送vip會員,并且免費贈送最新的考試輔導資料) | 900 |
購買
|
| 《稅法》 | 協議班:(基礎學習班 + 習題精講班 + 沖刺串講班 + 模擬考試題庫 + 答疑精華班 + 應試技巧班 + 語音串講班,贈送vip會員,并且免費贈送最新的考試輔導資料) | 900 |
購買
|
| 《審計》 | 協議班:(基礎學習班 + 習題精講班 + 沖刺串講班 + 模擬考試題庫 + 答疑精華班 + 應試技巧班 + 語音串講班,贈送vip會員,并且免費贈送最新的考試輔導資料) | 900 |
購買
|
| 《財務成本管理》 | 協議班:(基礎學習班 + 習題精講班 + 沖刺串講班 + 模擬考試題庫 + 答疑精華班 + 應試技巧班 + 語音串講班,贈送vip會員,并且免費贈送最新的考試輔導資料) | 900 |
購買
|
| 《公司戰略與風險管理》 | 協議班:(基礎學習班 + 習題精講班 + 沖刺串講班 + 模擬考試題庫 + 答疑精華班 + 應試技巧班 + 語音串講班,贈送vip會員,并且免費贈送最新的考試輔導資料) | 900 |
購買
|
| 2門 | 協議班:(基礎學習班 + 習題精講班 + 沖刺串講班 + 模擬考試題庫 + 答疑精華班 + 應試技巧班 + 語音串講班,贈送vip會員,并且免費贈送最新的考試輔導資料) | 1800 |
購買
|
| 科目 | 版本和介紹 | 價格 | 購買![]() |
|---|---|---|---|
| 《會計》 | 題庫和模擬考試系統綜合版:模擬考試系統+網絡題庫系統(章節題庫+試卷題庫+幻燈題庫)+手機題庫系統 | 80 |
購買
|
| 《經濟法》 | 題庫和模擬考試系統綜合版:模擬考試系統+網絡題庫系統(章節題庫+試卷題庫+幻燈題庫)+手機題庫系統 | 80 |
購買
|
| 《稅法》 | 題庫和模擬考試系統綜合版:模擬考試系統+網絡題庫系統(章節題庫+試卷題庫+幻燈題庫)+手機題庫系統 | 80 |
購買
|
| 《審計》 | 題庫和模擬考試系統綜合版:模擬考試系統+網絡題庫系統(章節題庫+試卷題庫+幻燈題庫)+手機題庫系統 | 80 |
購買
|
| 《財務成本管理》 | 題庫和模擬考試系統綜合版:模擬考試系統+網絡題庫系統(章節題庫+試卷題庫+幻燈題庫)+手機題庫系統 | 80 |
購買
|
| 《公司戰略與風險管理》 | 題庫和模擬考試系統綜合版:模擬考試系統+網絡題庫系統(章節題庫+試卷題庫+幻燈題庫)+手機題庫系統 | 80 |
購買
|
| 2門 | 2門題庫和模擬考試系統綜合版:模擬考試系統+網絡題庫系統(章節題庫+試卷題庫+幻燈題庫)+手機題庫系統 | 120 |
購買
|
| 6門全套 | 6門題庫和模擬考試系統綜合版:模擬考試系統+網絡題庫系統(章節題庫+試卷題庫+幻燈題庫)+手機題庫系統 | 360 |
購買
|
| 科目 | 版本和介紹 | 價格 | 購買![]() |
|---|---|---|---|
| 《會計》 | 【題庫和模擬考試系統實驗版】:模擬考試系統+網絡題庫系統(章節題庫+試卷題庫+幻燈題庫)+手機題庫系統 +答疑版+VIP會員 | 216 |
購買
|
| 《經濟法》 | 【題庫和模擬考試系統實驗版】:模擬考試系統+網絡題庫系統(章節題庫+試卷題庫+幻燈題庫)+手機題庫系統 +答疑版+VIP會員 | 216 |
購買
|
| 《稅法》 | 【題庫和模擬考試系統實驗版】:模擬考試系統+網絡題庫系統(章節題庫+試卷題庫+幻燈題庫)+手機題庫系統 +答疑版+VIP會員 | 216 |
購買
|
| 《審計》 | 【題庫和模擬考試系統實驗版】:模擬考試系統+網絡題庫系統(章節題庫+試卷題庫+幻燈題庫)+手機題庫系統 +答疑版+VIP會員 | 216 |
購買
|
| 《財務成本管理》 | 【題庫和模擬考試系統實驗版】:模擬考試系統+網絡題庫系統(章節題庫+試卷題庫+幻燈題庫)+手機題庫系統 +答疑版+VIP會員 | 216 |
購買
|
| 《公司戰略與風險管理》 | 【題庫和模擬考試系統實驗版】:模擬考試系統+網絡題庫系統(章節題庫+試卷題庫+幻燈題庫)+手機題庫系統 +答疑版+VIP會員 | 216 |
購買
|
| 2門實驗版 | 【題庫和模擬考試系統實驗版】:考試不通過退費 | 432 |
購買
|
| 6門實驗版 | 【題庫和模擬考試系統實驗版】:考試不通過退費 | 1296 |
購買
|
專業知識水平考試:
考試內容以管理會計師(中級)教材:
《風險管理》、
《績效管理》、
《決策分析》、
《責任會計》為主,此外還包括:
管理會計職業道德、
《中國總會計師(CFO)能力框架》和
《中國管理會計職業能力框架》
能力水平考試:
包括簡答題、考試案例指導及問答和管理會計案例撰寫。