

“擁抱遠程審計、引動審計數字化轉型升級”是抗疫之戰中組織面臨的“危中之機”。

知識技能問題:遠程審計需要用到一些特定的信息和通信技術,如果審計師缺乏使用這些技術進行遠程審計的經驗,又未能提供充分有效的技術培訓,會導致審計師無法收集足夠的審計證據,從而無法客觀地進行評估。

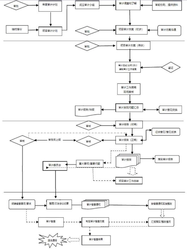
盡管從技術層面來說,審計實施階段的遠程審計技術支持條件已經基本具備,但是考慮到當前很多被審方的管理環境和內部控制環境會影響支持技術的應用,影響具體審計任務遠程執行結果,所以在審計實施階段要充分關注遠程審計的此類局限性,以確保審計工作質量,確保審計證據的充分性和適當性。該階段有一部分工作任務需要安排現場審計,進行現場復核。如現金資產的監盤、特殊生物資產的監盤、重要的固定資產、在建工程的實務資產檢查、一些重要的函證程序、重要的原始文件記錄的現場檢查等,都仍舊需要進行現場執行。
| 科目 | 班型介紹 | 價格 | 購買![]() |
|---|---|---|---|
| 全套 | PCMA證書:含報名費、考試費、培訓費、教材費 | 1860 |
購買
|
| 科目 | 班型介紹 | 價格 | 購買![]() |
|---|---|---|---|
| 管理會計師通關班 | 專業能力培訓通關班:(含教材費、考試費、基礎課程、實操課程、考前沖刺直播課程、答疑輔導、強化模擬考試題庫) | 2260 |
購買
|
| 管理會計概論 | 專業能力培訓特色班:(含教材費、考試費、基礎課程、實操課程、考前沖刺直播課程、答疑輔導、強化模擬考試題庫) | 2260 |
購買
|
| 管理會計職業道德 | 專業能力培訓特色班:(含教材費、考試費、基礎課程、實操課程、考前沖刺直播課程、答疑輔導、強化模擬考試題庫) | 2260 |
購買
|
| 預算實務 | 專業能力培訓特色班:(含教材費、考試費、基礎課程、實操課程、考前沖刺直播課程、答疑輔導、強化模擬考試題庫) | 2260 |
購買
|
| 成本管理 | 專業能力培訓特色班:(含教材費、考試費、基礎課程、實操課程、考前沖刺直播課程、答疑輔導、強化模擬考試題庫) | 2260 |
購買
|
| 科目 | 班型介紹 | 價格 | 購買![]() |
|---|
| 科目 | 版本和介紹 | 價格 | 購買![]() |
|---|---|---|---|
| 管理會計概論 | 模擬考試:模擬考試+章節題庫+幻燈題庫+手機題庫系統 | 120 |
購買
|
| 管理會計職業道德 | 模擬考試:模擬考試+章節題庫+幻燈題庫+手機題庫系統 | 120 |
購買
|
| 預算實務 | 模擬考試:模擬考試+章節題庫+幻燈題庫+手機題庫系統 | 120 |
購買
|
| 成本管理 | 模擬考試:模擬考試+章節題庫+幻燈題庫+手機題庫系統 | 120 |
購買
|
| 2門 | 模擬考試:模擬考試+章節題庫+幻燈題庫+手機題庫系統 | 240 |
購買
|
| 3門 | 模擬考試:模擬考試+章節題庫+幻燈題庫+手機題庫系統 | 360 |
購買
|
| 4門全套 | 模擬考試:模擬考試+章節題庫+幻燈題庫+手機題庫系統 | 480 |
購買
|
| 科目 | 版本和介紹 | 價格 | 購買![]() |
|---|