考點:勞動合同的履行和變更(★)
1. 勞動者拒絕用人單位管理人員違章指揮、強令冒險作業的,不視為違反勞動合同;勞動者對危害生命安全和身體健康的勞動條件,有權對用人單位提出批評、檢舉和控告。
2. 用人單位變更名稱、法定代表人、主要負責人或者投資人等事項,不影響勞動合同的履行。
3. 用人單位發生合并或者分立等情況,原勞動合同繼續有效,勞動合同由承繼其權利和義務的用人單位繼續履行。
4. 勞動規章制度
(1)合法有效的勞動規章制度是勞動合同的組成部分,對用人單位和勞動者均有法律約束力。
(2)用人單位在制定、修改或者決定直接涉及勞動者切身利益的規章制度和重大事項時,應當經職工代表大會或者全體職工討論,提出方案和意見,與工會或者職工代表平等協商確定。
(3)用人單位應當將直接涉及勞動者切身利益的規章制度和重大事項決定公示,或者告知勞動者(例如,張貼通告、員工手冊送達、會議精神傳達等);如果用人單位的規章制度未經公示或者未對勞動者告知,該規章制度對勞動者不生效。
5. 勞動合同的變更
(1)用人單位與勞動者協商一致,可以變更勞動合同約定的內容。
(2)變更勞動合同應當采用書面形式;變更勞動合同未采用書面形式,但已經實際履行了口頭變更的勞動合同超過1個月,且變更后的勞動合同內容不違反法律、行政法規、國家政策以及公序良俗,當事人以未采用書面形式為由主張勞動合同變更無效的,人民法院不予支持。
考點:勞動合同的解除(★★★)
(一)勞動合同解除的類型

(二)協商解除

1. 勞動者單方解除

2. 用人單位單方解除


【提示】解除是一方或者雙方,“主動”“人為”地提前結束合同;終止是出現法定事由后,“被動”地提前或如期結束合同。
1. 勞動合同終止的情形

(1)從事接觸職業病危害作業的勞動者未進行離崗前職業健康檢查,或者疑似職業病患者在診斷或者醫學觀察期間的;
(2)在本單位患職業病或者因工負傷并被確認喪失或者部分喪失勞動能力的;
(3)患病或者非因工負傷,在規定的醫療期內的;
(4)女職工在孕期、產期、哺乳期的;
(5)在本單位連續工作滿15年,且距法定退休年齡不足5年的。
【提示】若符合因勞動者過錯解除勞動合同(用人單位隨時通知解除)的情形,則不受上述限制性規定的影響。
考點:經濟補償金(★★★)
(一)什么是經濟補償金?
1. 經濟補償金,是按照勞動合同法的規定,在勞動者無過錯(單位可能有過錯,也可能無過錯)的情況下,用人單位與勞動者解除或終止勞動合同時,應給予勞動者的經濟上的補助。
2. 經濟補償金VS違約金VS賠償金

1. 應當支付經濟補償金的情形
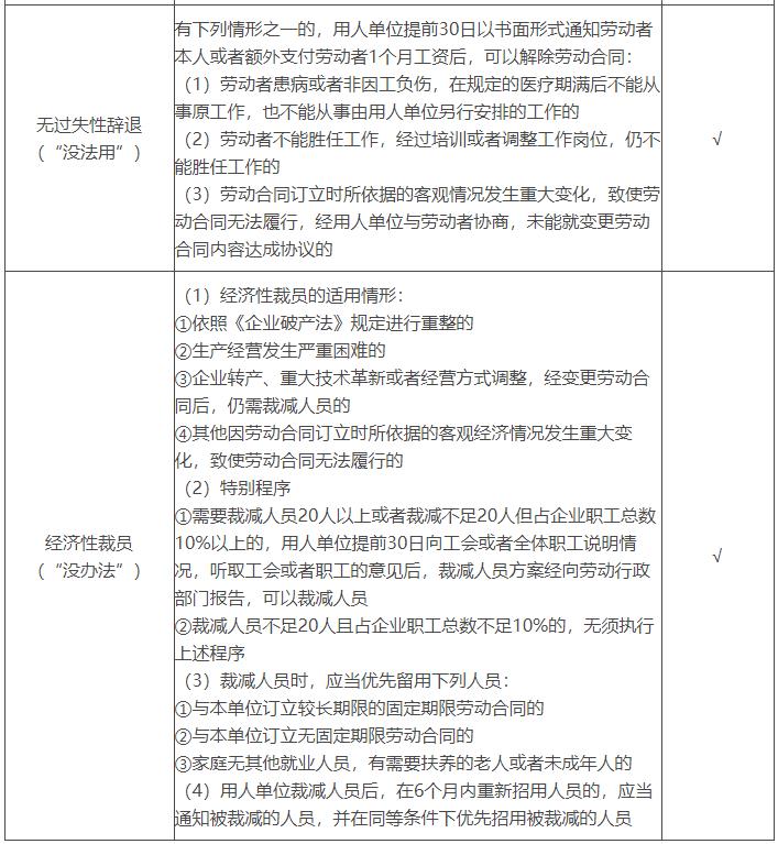
(1)勞動者符合隨時通知解除和不需要事先通知即可解除勞動合同規定情形而解除勞動合同的;(“沒法干”“沒命干”)
(2)由用人單位提出解除勞動合同并與勞動者協商一致而解除勞動合同的;
(3)用人單位符合提前30日以書面形式通知勞動者本人或者額外支付勞動者1個月工資后,可以解除勞動合同規定情形而解除勞動合同的;(“沒法用”)
(4)用人單位符合可裁減人員規定而解除勞動合同的;(“沒辦法”)
(5)除用人單位維持或者提高勞動合同約定條件續訂勞動合同,勞動者不同意續訂的情形外,勞動合同期滿終止固定期限勞動合同的;(“不留用”)
(6)用人單位被依法宣告破產或者用人單位被吊銷營業執照、責令關閉、撤銷或者用人單位決定提前解散而終止勞動合同的;(“不營業”)
(7)以完成一定工作任務為期限的勞動合同因任務完成而終止的。
2. 不支付經濟補償金的特殊情況
地方各級人民政府及縣級以上人民政府有關部門為安置就業困難人員提供的給予崗位補貼和社會保險補貼的公益性崗位,其勞動合同不適用勞動合同法有關支付經濟補償的規定。
(三)支付多少經濟補償金?——經濟補償金的計算
1. 基本思路
經濟補償金按勞動者在本單位工作的年限,每滿1年支付1個月工資的標準向勞動者支付。計算公式:
經濟補償金
=勞動合同解除或終止前勞動者在本單位的工作年限×每工作1年應得的經濟補償金
=工作年限×月工資
2. 工作年限的確定
除整數年限外,工作年限“零頭”部分按以下標準計算:
(1)6個月以上不滿1年的,按1年計算;
(2)不滿6個月的,向勞動者支付半個月工資標準的經濟補償(按半年計算)。
【提示】勞動者非因本人原因從原用人單位被安排到新用人單位工作的,勞動者在原用人單位的工作年限合并計入新用人單位的工作年限。原用人單位已經向勞動者支付經濟補償的,新用人單位在依法解除、終止勞動合同計算支付經濟補償的工作年限時,不再計算勞動者在原用人單位的工作年限。
3. 月工資的確定
(1)月工資是指勞動者在勞動合同解除或者終止前12個月的平均工資;按照勞動者應得工資計算,包括計時工資或者計件工資以及獎金、津貼和補貼等貨幣性收入。
(2)勞動者在勞動合同解除或者終止前12個月的平均工資低于當地最低工資標準的,按照當地最低工資標準計算。
4. 高工資的特殊處理
勞動者月工資高于用人單位所在直轄市、設區的市級人民政府公布的本地區上年度職工月平均工資3倍的,向其支付經濟補償金的標準按職工月平均工資3倍的數額支付,向其支付經濟補償金的年限最高不超過12年。計算公式為:
經濟補償金
=工作年限(≤12年)×當地上年度職工月平均工資3倍
考點:勞動合同解除和終止的其他法律后果(★)
1. 勞動合同解除和終止后,用人單位和勞動者雙方不再履行勞動合同,勞動關系消滅。
2. 手續
(1)勞動合同解除或終止的,用人單位應當在解除或者終止勞動合同時出具解除或者終止勞動合同的證明,并在15日內為勞動者辦理檔案和社會保險關系轉移手續。
(2)用人單位應當在解除或者終止勞動合同時向勞動者支付經濟補償金的,在辦結工作交接時支付。
3. 用人單位對已經解除或者終止的勞動合同文本,至少保存2年備查。
4. 違法解除或終止勞動合同的法律責任
(1)用人單位違反規定解除或者終止勞動合同,勞動者要求繼續履行勞動合同的,用人單位應當繼續履行;勞動者不要求繼續履行勞動合同或者勞動合同已經不能繼續履行的,用人單位應當依照《勞動合同法》規定的經濟補償金標準的2倍向勞動者支付賠償金,支付了賠償金的,不再支付經濟補償金。
(2)勞動者違法解除勞動合同,給用人單位造成損失的,應當承擔賠償責任。
| 科目 | 班型介紹 | 價格 | 購買![]() |
|---|---|---|---|
| 初級會計實務 | 精講班:視頻課程(教材精講班+習題解析班+沖刺串講班)、講義資料、模考題庫、押題密卷 | 290 |
購買
|
| 經濟法基礎 | 精講班:視頻課程(教材精講班+習題解析班+沖刺串講班)、講義資料、模考題庫、押題密卷 | 290 |
購買
|
| 2門全套 | 精講班:視頻課程(教材精講班+習題解析班+沖刺串講班)、講義資料、模考題庫、押題密卷 | 580 |
購買
|
| 科目 | 班型介紹 | 價格 | 購買![]() |
|---|---|---|---|
| 初級會計實務 | 通關班套餐:視頻課程(教材精講班+習題解析班+沖刺串講班)+講義資料+模考題庫+押題密卷+當前不過,下期免費 | 480 |
購買
|
| 經濟法基礎 | 通關班套餐:視頻課程(教材精講班+習題解析班+沖刺串講班)+講義資料+模考題庫+押題密卷+當前不過,下期免費 | 480 |
購買
|
| 2門全套 | 通關班套餐:視頻課程(教材精講班+習題解析班+沖刺串講班)+講義資料+模考題庫+押題密卷+當年不過,下年免費。 | 960 |
購買
|
| 科目 | 班型介紹 | 價格 | 購買![]() |
|---|---|---|---|
| 《初級會計實務》 | 協議班套餐:視頻課程(教材精講班+習題解析班+沖刺串講班)+講義資料+模考題庫+押題密卷+考試不通過,學費全額退(簽協議) | 1000 |
購買
|
| 《經濟法基礎》 | 協議班套餐:視頻課程(教材精講班+習題解析班+沖刺串講班)+講義資料+模考題庫+押題密卷+考試不通過,學費全額退(簽協議) | 1000 |
購買
|
| 2門全套 | 協議班套餐:視頻課程(教材精講班+習題解析班+沖刺串講班)+講義資料+模考題庫+押題密卷+考試不通過,學費全額退(簽協議) | 2000 |
購買
|
| 科目 | 版本和介紹 | 價格 | 購買![]() |
|---|---|---|---|
| 初級會計實務 | 模考題庫綜合版:模擬考試+章節題庫+幻燈題庫+手機題庫系統 | 120 |
購買
|
| 經濟法基礎 | 模考題庫綜合版:模擬考試+章節題庫+幻燈題庫+手機題庫系統 | 120 |
購買
|
| 2門綜合版 | 模考題庫綜合版:模擬考試+章節題庫+幻燈題庫+手機題庫系統。 | 240 |
購買
|
| 科目 | 版本和介紹 | 價格 | 購買![]() |
|---|---|---|---|
| 《初級會計實務》 | 【題庫和模擬考試系統實驗版】:模擬考試+章節題庫+幻燈題庫+手機題庫系統+押題密卷,考前最后模擬考試成績合格而考試不通過者,退還全部費用。 | 240 |
購買
|
| 《經濟法基礎》 | 【題庫和模擬考試系統實驗版】:模擬考試+章節題庫+幻燈題庫+手機題庫系統+押題密卷,考前最后模擬考試成績合格而考試不通過者,退還全部費用。 | 240 |
購買
|
| 2門實驗版 | 【題庫和模擬考試系統實驗版】:模擬考試+章節題庫+幻燈題庫+手機題庫系統+押題密卷,考前最后模擬考試成績合格而考試不通過者,退還全部費用。 | 480 |
購買
|